会员服务
  首页 | 最新采购 | 现货热卖 | IC库存 | 非IC库存 | 应用资料&程序库 | 交流区 | 供应商 | 生产商 | 技术资料
应用资料:  
您现在的位置:首页 >  技术资料   上载库存  

TDA2030A制作的音频功率放大器

  TDA2030A是德律风根生产的音频功放电路,采用V型5 脚单列直插式塑料封装结构。如图1所示,按引脚的形状引可分为H型和V型。该集成电路广泛应用于汽车立体声收录音机、中功率音响设备,具有体积小、输出功率大、失真小等特点。并具有内部保护电路。意大利SGS公司、美国RCA公司、日本日立公司、NEC公司等均有同类产品生产,虽然其内部电路略有差异,但引出脚位置及功能均相同,可以互换。
 
    TDA2030极限参数
参数名称 极限值 单位
电源电压(Vs) ±18 V
输入电压(Vin) Vs V
差分输入电压(Vdi) ±15 V
峰值输出电流(Io) 3.5 A
耗散功率(Ptot)(Vdi) 20 V
工作结温(Tj) -40-+150
存储结温(Tstg) -40-+150

    ■ 电路特点:

    ■外接元件非常少。

    ■输出功率大,Po=18W(RL=4Ω)。

    ■采用超小型封装(TO-220),可提高组装密度。

    ■开机冲击极小。

TDA2030外形图
    ■内含各种保护电路,因此工作安全可靠。主要保护电路有:短路保护、热保护、地线偶然开路、电源极性反接(Vsmax=12V)以及负载泄放电压反冲等。

    ■典型应用电路:
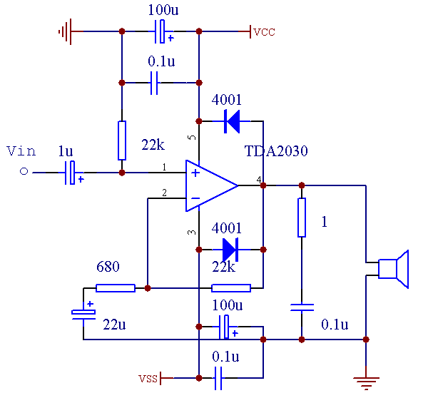
1.单电源接法

13.gif (9066 bytes)

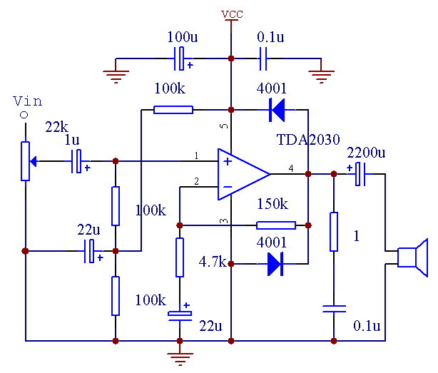
2.双电源接法

14.gif (7800 bytes)




关于我们 | 会员服务 | 广告服务 | 支付方式 | 联系我们 | 友情链接

会员服务热线:

深圳矽通科技版权所有 © Copyright 2005-2007, ic-cn.com.cn All Right Reserved.  粤ICP备07006430号
深  圳13410210660             QQ : 317143513   点击这里与电子元件采购网联系
客服联系: MSN:CaiZH01@hotmail.com       E-mail:info@ic-cn.com.cn